Over the last three years, we have grown rapidly in order to meet the high level of demand that came with Covid and the cost of living crisis.
We grew quickly at a time when all of our focus was on the needs of our clients. During this expansion, we struggled to find the time to focus on our staff structure, holidays or salaries as everyone in the team was dedicated to responding to our clients’ needs and providing the support to help them through such challenging times.
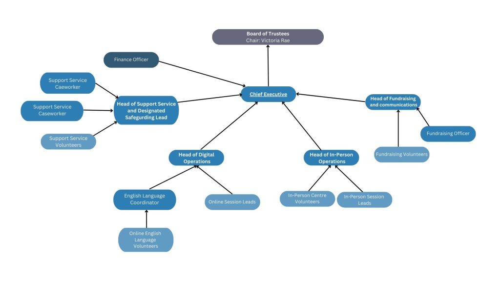
In late September 2022, we found ourselves at a point where we were able to step back and reassess. Guided by our Board of Trustees, we created a new Strategy for 2022-2025, a key element of which is to develop a strong organisation and underpin our work to enable the Centre to be the best it can be.
In line with the strategy, we have restructured our team, creating a new management level to take pressure off our CEO and allow clear reporting lines. With guidance from an HR consultant, we have benchmarked salaries, introduced annual appraisals and are working on in person ‘anchor days’ to bring the whole team together.
We are proud that our team has worked so hard during these unprecedented times and are committed to making the Centre a happy and nurturing place to work.

